1. On Page Reference Symbols
Flowchart not use on page reference symbol:
Flowchart use on page reference symbol:
Example for Pay at the Pump Process:
Pay at the Pump Process not use on page reference symbol:
Pay at the Pump Process not use on page reference symbol:
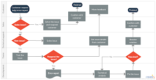
Example for community engagement process:
Community engagement process not use on page reference symbol:
Community engagement process not use on page reference symbol:
2. Off Page Reference Symbols
Use when the flow happen 99%, avoid process being complex.
Example for Complaints Process:
Complaints Process not use off page reference symbol:
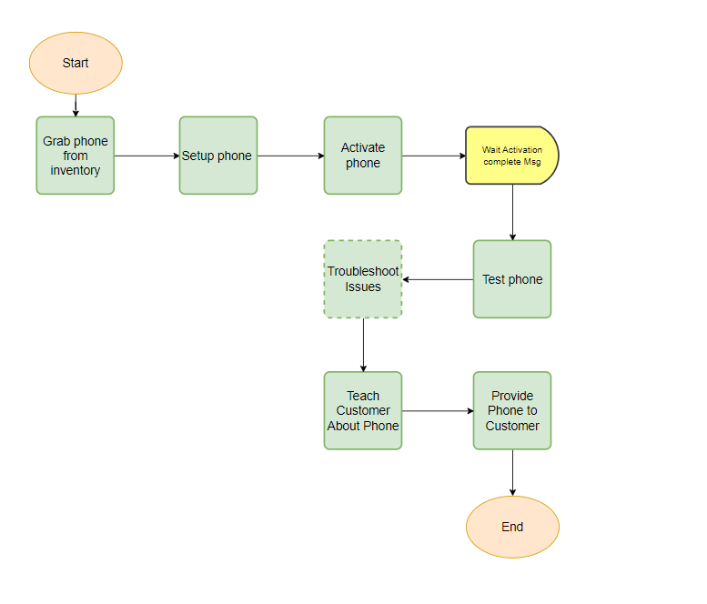
4. Delay symbol
Delay can be time, action or event. examply: Delay 3 minutes, delay until water is boiling, That makes flowchart is clear and simplify
Example for cooking noodles process
Example for paying at the pump process:
5. Gateway symbol
5.1. Exclusive: another way of doing a decision
5.2. Event - based: (not recommend use, instead use decision
The event-based gateway really means stop and wait for one of those particular events or things to happen. The event based gateways, similar to the exclusive gateway meaning that you only take one path.

0 Comments:
Đăng nhận xét